• 网站首页
  • 关于武校
  • 校园动态
  • 参观我校
  • 责任督学
  • 荣誉证书
  • 招生招聘
  • 联系我们
网站首页 > 责任督学
  • 网站首页
  • 关于武校
  • 校园动态
  • 参观我校
  • 责任督学
  • 荣誉证书
  • 招生招聘
  • 联系我们

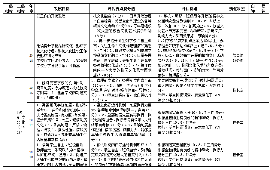
临淄区齐鲁武术学校自主发展督导评估评价方案

2016-03-01          

  

临淄区齐鲁武术学校自主发展督导评估评价方案

临淄区齐鲁武术学校自主发展督导评估评价方案

临淄区齐鲁武术学校自主发展督导评估评价方案

临淄区齐鲁武术学校自主发展督导评估评价方案


上一篇国务院教育督导委员会办公室 下一篇齐鲁武术学校三年发展规划 返回

网站导航

网站首页/ 关于武校/ 校园动态/ 参观我校/ 责任督学/ 荣誉证书/ 招生招聘/ 联系我们/

电话: 0533-7450322

免责声明:本站如果有涉及版权方面的问题,请及时联系我们予以删除。