网站首页
关于武校
校园动态
参观我校
责任督学
荣誉证书
招生招聘
联系我们
网站首页
>
责任督学
网站首页
关于武校
校园动态
参观我校
责任督学
荣誉证书
招生招聘
联系我们
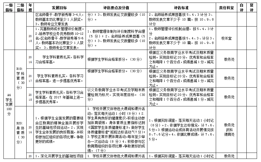
临淄区齐鲁武术学校自主发展督导评估评价方案
2016-03-01
上一篇国务院教育督导委员会办公室
下一篇齐鲁武术学校三年发展规划
返回